关于我们
董事长致辞
组织架构
公司简介
党建工作
学习专栏
活动动态
动态聚焦
动态聚焦
公示公告
重点项目
重点项目
六大会战
分子公司
分子公司
金申租售
金申租售
联系我们
联系我们
在线留言
Dynamic focus
动态聚焦
0838-6220566
动态聚焦
公示公告
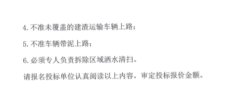
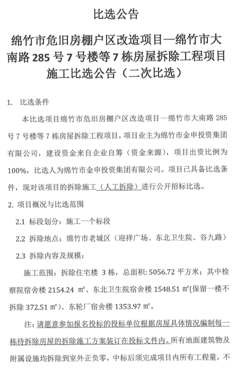
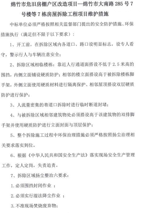
市大南路285号7号楼等7栋房屋拆除工程施工比选公告
点击量:294
版权所有:金申投资集团有限公司 工信部:
蜀ICP备2020026807号-1
公安部:川公网安备:51068302000161号
违法和不良信息举报中心
四川省互联网举报中心